Repeat Percussion Help

Do-it-yourself pedal building

Moderator: Ghost Hip

Forum rules
The DIY forum is for personal projects (things that are not for sale, not in production), info sharing, peer to peer assistance. No backdoor spamming (DIY posts that are actually advertisements for your business). No clones of in-production pedals. If you have concerns or questions, feel free to PM admin. Thanks so much!
Post Reply
comtrails70
experienced
experienced
Posts: 501
Joined: Tue Aug 11, 2009 12:03 pm

Repeat Percussion Help

Post by comtrails70 »

wondering if anyone has built one.
i've been having trouble getting this to work and read somewhere that some 2n2646 transistors tend to just not work.
figure someone might see something wrong :?: or should i just buy a bunch of trannys till possibly one works?
i went with a vero layout i found online but after seeing the mistake (?) at the very start (22ohm resistor at the input is off)
i realize i should have followed the schematic more closely instead although that seems to my noob eye to be the only mistake.
ive also seen an newer revised version of the schematic and made the changes to no avail.
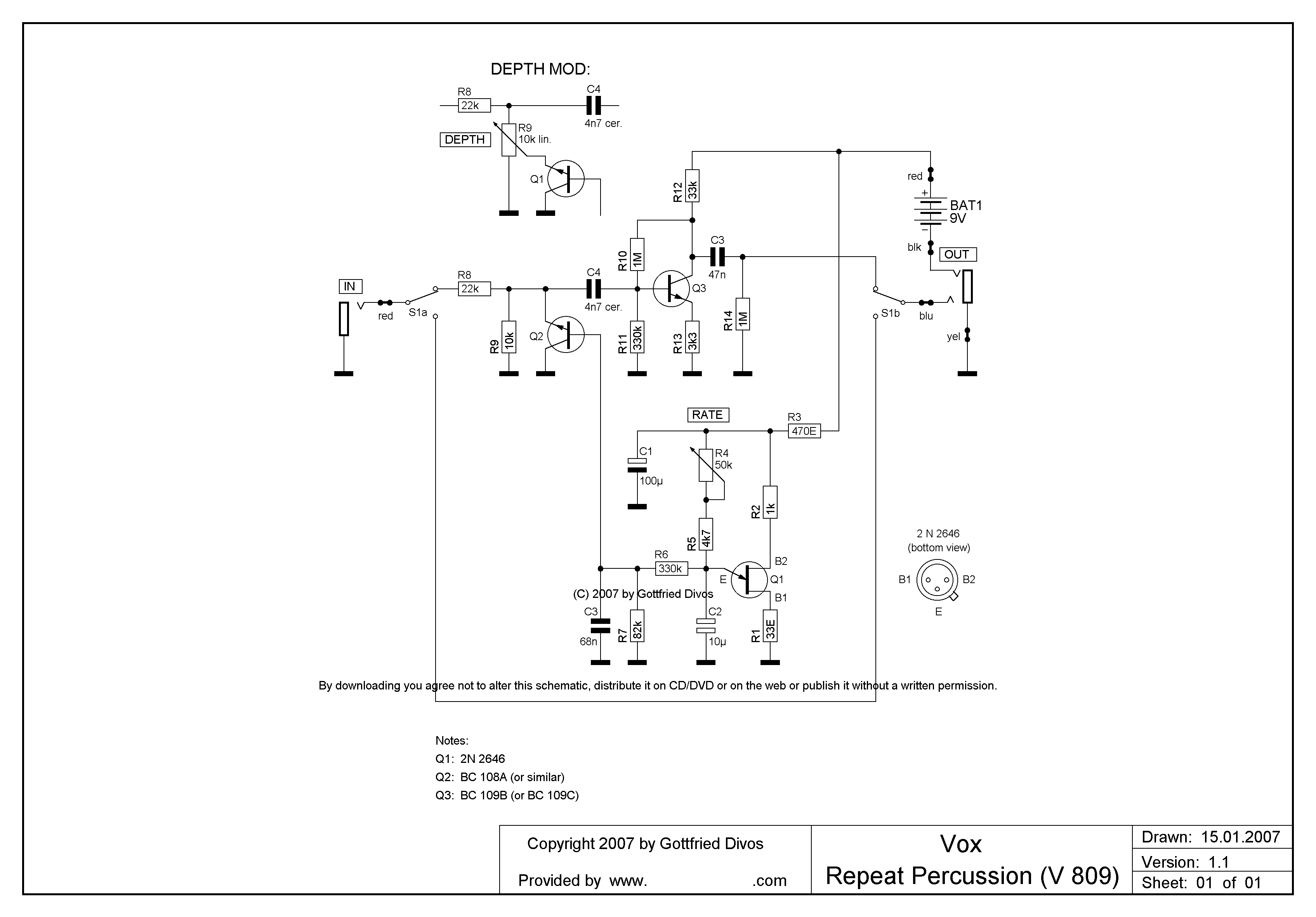
Vox_RepeatPercussion.gif

DSC04448.JPG

DSC04446.JPG

DSC04447.JPG
Attachments
2663051991_b6b205ccae_o.jpg
comtrails70
experienced
experienced
Posts: 501
Joined: Tue Aug 11, 2009 12:03 pm

Re: Repeat Percussion Help

Post by comtrails70 »

homer_l.jpg
homer_l.jpg (28.21 KiB) Viewed 937 times


hmmm...nothing eh?
User avatar
ccc253
interested
interested
Posts: 42
Joined: Tue Oct 20, 2009 10:54 pm
Location: Albany Oregon

Re: Repeat Percussion Help

Post by ccc253 »

buy an old vox. or a seppuku repeater :thumb:
User avatar
elbandito
FAMOUS
FAMOUS
Posts: 1806
Joined: Tue Nov 03, 2009 6:13 pm
Location: Toronto via Montreal
Contact:

Re: Repeat Percussion Help

Post by elbandito »

Scruffs is the King of Vero around these parts but in all honesty, I'd go with ccc's suggestion and just buy the seppuku one. If you're just really into trying to build it and you can't find the help you need here, try freestompboxes.org. Those boys are super helpful and knowledgeable and they'd be able to help you out for sure.

Best of luck!
superheavyFUNK
Fuzczk & F!zz

I am ELBAN, THE TROLL SLAYER!!!!
- fide fuzz semper fidelis - ILF downtime 2011 on FB veteran


hey, i'm cool! follow me on twitter: @ricardo_bandito
comtrails70
experienced
experienced
Posts: 501
Joined: Tue Aug 11, 2009 12:03 pm

Re: Repeat Percussion Help

Post by comtrails70 »

i'd love nothing more than to buy one.especially t he hummingbird 2.
pero no es possible..especially after checking the how rich are you calculator..
plus i have the parts..will check the diy site again i guess
:thumb: thanks
Post Reply