Advice needed on modding a BYOC amp selector pedal

Do-it-yourself pedal building

Moderator: Ghost Hip

Forum rules
The DIY forum is for personal projects (things that are not for sale, not in production), info sharing, peer to peer assistance. No backdoor spamming (DIY posts that are actually advertisements for your business). No clones of in-production pedals. If you have concerns or questions, feel free to PM admin. Thanks so much!
Post Reply
User avatar
jrmy
IAMILFFAMOUS
IAMILFFAMOUS
Posts: 10645
Joined: Fri Mar 21, 2008 11:09 am
Contact:

Advice needed on modding a BYOC amp selector pedal

Post by jrmy »

AWRIGHT.

So, I wanna join the two amps in parallel club. I have tried it out, and it's badass, and I have a plan and everything.

In my perfect plan, I would have both amps going simultaneously, each with its own board. I would like to be able to turn the amps on and off independently. I would also love to have phase control and ground lift control.

Conveniently, BYOC sells a kit that ALMOST does this.

http://buildyourownclone.com/collection ... mpselector - it has phase control and ground lift and isolated transformers, buuuuuuuuuuut... well, from their description: "It has two footswitches: one selects between channel A and channel B; and the other turns both channels on at the same time." However, I would like Footswitch A to turn channel A on, and footswitch B to turn Channel B on. When both switches are on, both amps are making noise. When either switch is off, that amp no longer emits sound (well, other than the hiss from ALL THE GAIN ON THE BOARD GOING INTO THAT AMP).

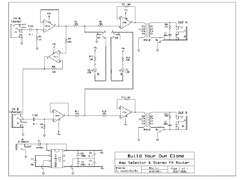
Soooooo... has anyone tried such a thing with this kind of kit? Any ideas about the ease of such a crazy plan? Any specific suggestions on how to do such a thing? The schematic can be found here, if that helps: http://byocelectronics.com/ampselectorinstructions.pdf
I'm more like a mids-ist than a bassist.
"The main rule on ILF is don't be an asshole." - Tom Dalton
I can't wait to annoy the shit out of you with my mountain of mids. - bigchiefbc
https://thewirechimes.bandcamp.com/releases
http://crotchthrottle.bandcamp.com/
https://www.instagram.com/jrmyfuzz/
User avatar
Dr Satan
committed
committed
Posts: 196
Joined: Thu Aug 25, 2011 4:11 pm
Location: North of the ATL.

Re: Advice needed on modding a BYOC amp selector pedal

Post by Dr Satan »

I hope you can read a schematic... Just wire it up like this.
Attachments
BYOC alternate.jpg
User avatar
jrmy
IAMILFFAMOUS
IAMILFFAMOUS
Posts: 10645
Joined: Fri Mar 21, 2008 11:09 am
Contact:

Re: Advice needed on modding a BYOC amp selector pedal

Post by jrmy »

Wow! Cool - thanks. I can't read schems, but know people who could. The other issue is that I have no idea how hard it is to modify circuit boards - the kit isn't pre-populated, but it does come with printed boards. Would it be tough to apply this sort of mod (I mean, for someone who does know their way around a schem and a soldering iron)?
I'm more like a mids-ist than a bassist.
"The main rule on ILF is don't be an asshole." - Tom Dalton
I can't wait to annoy the shit out of you with my mountain of mids. - bigchiefbc
https://thewirechimes.bandcamp.com/releases
http://crotchthrottle.bandcamp.com/
https://www.instagram.com/jrmyfuzz/
User avatar
Chankgeez
IAMILFFAMOUS
IAMILFFAMOUS
Posts: 42257
Joined: Tue Oct 11, 2011 1:40 am
Location: https://www.youtube.com/watch?v=FGhbeHujNZQ youtube.com/watch?v=V-2l7kkBURc

Re: Advice needed on modding a BYOC amp selector pedal

Post by Chankgeez »

We need to start The jrmy Zoolander Center for ILF Kids Who Can't Read Schematics Good and Who Wanna Learn To Do Other Stuff Good Too
psychic vampire. wrote:The important take away from this thread: Taoism and Ring Modulators go together?
…...........................…
Sweet dealin's: here
"Now, of course, Strega is not a Minimoog… and I am not Sun Ra" - dude from MAKENOISE
#GreenRinger
User avatar
jrmy
IAMILFFAMOUS
IAMILFFAMOUS
Posts: 10645
Joined: Fri Mar 21, 2008 11:09 am
Contact:

Re: Advice needed on modding a BYOC amp selector pedal

Post by jrmy »

Chankgeez wrote:We need to start The jrmy Zoolander Center for ILF Kids Who Can't Read Schematics Good and Who Wanna Learn To Do Other Stuff Good Too
[youtube]http://www.youtube.com/watch?v=ccZ317-05mE[/youtube]
I'm more like a mids-ist than a bassist.
"The main rule on ILF is don't be an asshole." - Tom Dalton
I can't wait to annoy the shit out of you with my mountain of mids. - bigchiefbc
https://thewirechimes.bandcamp.com/releases
http://crotchthrottle.bandcamp.com/
https://www.instagram.com/jrmyfuzz/
User avatar
Dr Satan
committed
committed
Posts: 196
Joined: Thu Aug 25, 2011 4:11 pm
Location: North of the ATL.

Re: Advice needed on modding a BYOC amp selector pedal

Post by Dr Satan »

Not at all difficult, it would all be off board wiring. You don't have to modify the board at all, just the way the switches are wired.
Post Reply