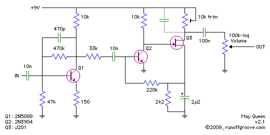
If you like Treble-distortion, you should try this:
The MayQueen From ROG
http://www.runoffgroove.com/mayqueen.html
really easy and it's sound really great
Your favorite simple pedals.
Moderator: Ghost Hip
Forum rules
The DIY forum is for personal projects (things that are not for sale, not in production), info sharing, peer to peer assistance. No backdoor spamming (DIY posts that are actually advertisements for your business). No clones of in-production pedals. If you have concerns or questions, feel free to PM admin. Thanks so much!
The DIY forum is for personal projects (things that are not for sale, not in production), info sharing, peer to peer assistance. No backdoor spamming (DIY posts that are actually advertisements for your business). No clones of in-production pedals. If you have concerns or questions, feel free to PM admin. Thanks so much!
- hazefuzz
- committed

- Posts: 122
- Joined: Sun Sep 19, 2010 10:12 pm
- Location: QC
Re: Your favorite simple pedals.
- Attachments
-
- mayqueen.png (2.79 KiB) Viewed 445 times
- LaoWiz
- Supporter

- Posts: 2035
- Joined: Wed Apr 14, 2010 4:03 pm
Re: Your favorite simple pedals.
hazefuzz wrote:If you like Treble-distortion, you should try this:
The MayQueen From ROG
http://www.runoffgroove.com/mayqueen.html
really easy and it's sound really great
I built one of these awhile back but raised the input cap value and raised the value of the cap going into the base of
Q2. It's a really rocking overdrive....
Most active on Instagram
Mo Destinations:
Laowiz Big Cartel
Reverb Shop
Ebay Shop for Vintage Parts, Test Equipment, vintage radios
Shark Tank
Build Archive
Mo Destinations:
Laowiz Big Cartel
Reverb Shop
Ebay Shop for Vintage Parts, Test Equipment, vintage radios
Shark Tank
Build Archive